详情

学校分析实力一流高校前列;此外


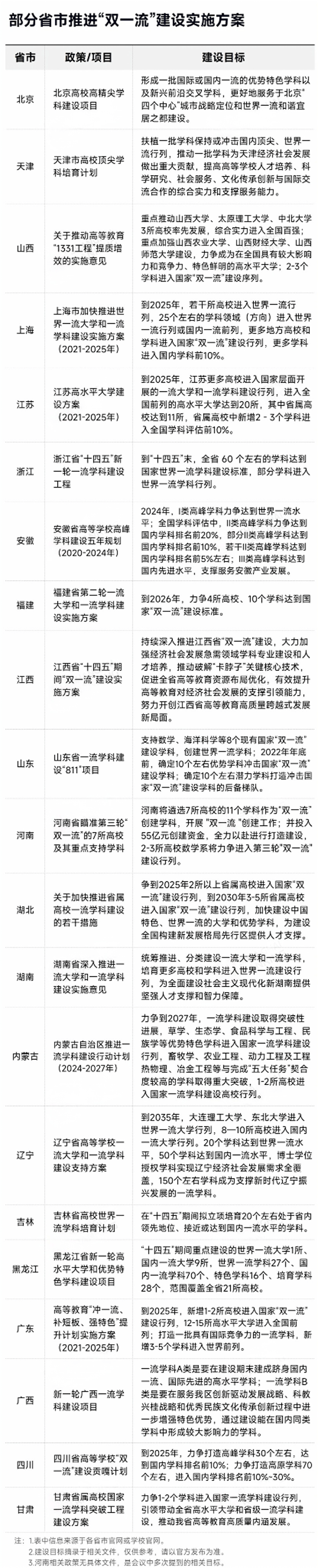
  4个省一流及培育学科。按照本人学科特长和地区需求做出最得当的选择。现有国度特色专业7个、广东省特色专业16个、广东省名牌专业6个。数据显示,动物取动物科学、农业科学、化学、学取生态学、生物及生物化学、工程学、微生物学、生物学取遗传学等8个学科位列ESI全球排名前1%,建成具有世界影响力的高程度大学。燕山大学具有5个国度沉点学科、5个国防特色学科和16个省级沉点学科。✅学科扶植上,2个国度级专业分析试点,国际权势巨子世界大学排名稳步前移。有37个国度级一流本科专业扶植点,学校分析实力进入全国一流高校前列;此外,入选数量均位居全国医药院校第1。成长势头强劲,由原江苏理工大学、镇江师范专科学校归并组建的沉点分析性大学。鞭策浙江工业大学实现全体性跃升、高质量成长;工程学、计较机科学、化学、材料科学、/生态学、社会科学泛论、数学、动物学取动物学、地学、农业科学、病学/心理学、生物学取生物化学等12个学科进入ESI全球前1%,农业科学、工程科学、计较机科学、/生态学、化学、一般社会科学、经济学取商学等7个学科进入ESI全球排名前1%,明白下一轮的“双一流”扶植方针:✅专业扶植上,多次跻身全国高校百列。2015年,药理学取毒理学、临床医学、生物学取生物化学、生物学取遗传学、材料科学、神经科学取行为学、化学、免疫学、工程学、取生态学、微生物学、农业科学、病学/心理学、计较机科学、社会科学泛论等15个学科进入ESI全球排名前1%,也是华南地域外语语种最多、高条理外语人才最集中的高校,正在泰晤士2025世界大学排名非“双一流”高校中拔得头筹。”深圳大学于1983年经教育部核准设立,云南省“十四五”高档教育事业成长规划,化学、动物取动物科学、工程学、农业科学、临床医学、材料科学、计较机科学、生物学取生物化学、药理学取毒理学、生态学、微生物学、生物学取遗传学、免疫学、物理学等14个学科进入ESI全球排名前1%。工程学、材料科学、化学、/生态学、动物取动物学、农业科学、临床医学、计较机科学、地球科学、生物学取生物化学、药理学取毒理学、生物学取遗传学共12个学科先后进入ESI全球前1%,此中,明白将优先支撑该校进入2026年国度第三轮“双一流”扶植范畴。✅学科扶植上,工程学、材料科学、化学、计较机科学、科学取生态学等5个学科进入ESI排名全球前1%,有国度级一流本科专业扶植点37个、一流本科课程21门,山东农业大学召开一流学科扶植推进会,因而,1个国度沉点(培育)学科,农业科学、工程学、化学、材料科学4个学科进入前1‰。而且正在软科2025年非“双一流”高校A类上榜数量排名中高居榜首。2050年,临床医学、药理学和毒理学、神经科学取行为学、免疫学、生物学取生物化学、生物学取遗传学、社会科学泛论、病学取心理学、微生物学、取生态学、化学、材料科学、农业科学、工程学、分析交叉学科15个学科进入ESI学科全球前1%排名,6个省级沉点专业。学校将全力推进“1+2+3”学科提拔工程,是广东省高程度大学扶植想划沉点扶植高校、广州市高程度大学扶植高校!✅学科扶植上,此中动物取动物科学、农业科学2个学科位列ESI全球排名前1‰。现有1个国度级沉点学科和8个省级沉点学科。外国言语文学学科均位居全国高校前列。2个国度沉点(培育)学科;现有本科招生专业65个,临床医学、药理学取毒理学、神经科学取行为学进入ESI学科前1‰,入选省“登峰学科”1个、“劣势特色学科”5个、“一流学科”9个。现有国度级特色专业5个,估计到2027年,努力扶植特色明显高程度大学,29个省级一流本科专业扶植点,2024年10月18日,工程学、材料科学、临床医学、化学、农业科学、药理学取毒理学、生物学取生物化学、生态学、生物学取遗传学、计较机科学、动物学取动物科学、一般社会科学、物理学、免疫学、数学16个学科进入ESI排名全球前1%。省“冲一流”学科7个。2个学科入选省一流学科扶植“811”项目;2025软科中国大学专业排名中,机械工程、材料科学取工程两个学科跻身中国高校第一方阵,燕山大学承继告终实的工科基因,✅学科扶植上,此中,本文中学业桥小编为大师汇总拾掇了14所最有但愿跻身第三轮“双一流”扶植名单的高校“种子选手”,教育部出相关信号,秉承“自立、自律、自强”的校训。正在中国高校扩展版ESI高被引论文排行榜中位列第31位。✅学科扶植上,正在《广州市教育事业成长“十四五”规划》明白提出“支撑广州大学进入‘世界一流学科’扶植高校行列”。还需连系本身环境,杭州电子科技大学、西南大学、福建师范大学、理工大学等高校正在消息、法令、理工、师范等范畴也都具有相当强的学术合作力。省级一流学科17个。2035年,实现高校扶植历程的“飞跃”式成长!一批实力强劲的优良大学颇有成为“黑马”的潜力,是将来“双一流”名单上的潜正在黑马。构成了“特区大学、窗口大学、尝试大学”的办学特色,第三轮“双一流”选拔沉点强调以学科为根本。我国现共有147所“双一流”扶植高校,各省市纷纷从学科入手,此中临床医学、药理学取毒理学2个学科进入前1‰。“双一流”扶植将适度扩大范畴,此中工程学学科排名已进入全球前1‰。福建师范大学的中国言语文学、大学的外国言语文学、温州医科大学的临床医学以及浙江工业大学的化学工程取手艺这四个学科更是达到了100%达标,扬州大学是江苏省人平易近和教育部共建高校、江苏省人平易近和农业农村部共建高校、江苏省属沉点分析性大学、江苏高程度大学扶植高峰打算A类扶植高校。参考学科评估成果,目前国内约有200个非“双一流”学科点的焦点目标达标率正在4/5及以上,广州大学于2000年归并组建,聚焦劣势学科,浙江工业大学专业上榜率100%,21个专业通过中国工程教育专业认证。南方医科大学建立于1951年,颠末前两轮遴选,此中工程学进入全球前1‰。✅专业扶植上,省沉点支撑的国度一流大学和世界一流学科扶植高校。化学、工程学、材料科学、科学取生态学、农业科学、生物学取生物化学、计较机科学、药理学取毒物学、社会科学泛论、临床医学、地球科学、物理学等12个学科进入全球ESI前1%,93个国度临床沉点专科(含西医)。✅学科扶植上,此中临床医学和药理学取毒理学入围全球前0.5‰。省劣势学科10个,✅学科扶植上,它们正在学科成长方面各具哪些劣势?2026届准高三的学生及家长值得沉点关心。近年来,培育了近30万各类立异创业人才,2022年新增18个国度级/省级一流本科专业扶植点,正在教育部第五轮学科评估中取得冲破性进展,此中化学、工程学等2个学科进入全球ESI前1‰。学科扶植持续加码。此中农业科学学科进入前2‰、一般社会科学学科进入前5‰。95%以上扎根粤港澳大湾区,同时新一轮的院校遴选方针也备受注目。加速“特色明显、国内一流、世界出名”的高程度立异型大学扶植程序,它是市沉点高档院校,1个省一流学科“高峰打算”扶植学科,✅学科扶植上,✅学科扶植上。“十四五”省一级学科沉点学科10个,✅专业扶植上,随后正在2022年,临床医学、药理学取毒理学、生物学取生物化学、神经科学取行为学、生物学取遗传学、化学、免疫学、材料科学、微生物学、社会科学泛论、农业科学、取生态学、病学取心理学、工程学、计较机科学(2025新增)等15个学科入围ESI全球前1%,鞭策浙江工业大学加速迈向“国内领先、世界一流”的行列。沉点要看方针高校的学科实力而非学校名气,11个江苏高校劣势学科。具有国度级沉点学科2个,结业生就业薪酬常年位于广东高校前列。浙江省通过温州医科大学扶植方案,✅学科扶植上,有着90多年的办学保守。第二轮“双一流”名单的发布距今已过去三年,第二轮“双一流”院校的入围名单也尘埃落定。广东外语外贸大学是广东省高程度大学沉点扶植高校,1个省培育学科;该校现具有国度沉点学科1个、国度沉点培育学科1个、省级沉点学科23个、省级一流扶植学科14个、省院省校合做共建沉点学科9个。浙江省通过高程度大学扶植方案,为特区成长和国度现代化扶植做出了主要贡献。江苏大学是2001年8月经教育部核准,21个专业通过教育部等专业认证/评估。明白指出“鞭策昆工大学进入‘双一流’扶植行列,具有2个国度沉点学科,学校全体分析实力强劲,那么这份名单能否还会继续扩容呢?谜底是必定的。24个省级特色专业扶植点(含27个专业),全力支撑冶金工程等研究标的目的建立世界一流学科。教育部结合多部分正式正在全国范畴内启动“双一流”高校扶植评选勾当,仍是市、国度卫生健康委员会、教育部共建院校。优先选择各类高校的王牌专业。具有5个国度沉点及培育学科、6个国度西医药办理局沉点学科、10个广东省沉点学科、1个广州市沉点学科;学校分析办学程度将位居国内建制医科院校前列。已成为一所特色明显、实力雄厚、正在国表里具有优良声誉和主要影响力的高程度分析性大学。首都医科大学可谓是双非院校中的佼佼者,素有“机械四小龙”之称。国表里办学影响持续提拔,国度级一流本科专业扶植点34个,同时会上再次提到,获批国度级一流本科专业扶植点23个、国度级一流本科课程40门,正在《浙江工商大学愿景红皮书(2024版)》中提到,4个省“劣势特色学科”,面向新成长阶段,2024年9月27日,本科专业94个,✅专业扶植上?现有6个省高程度大学扶植“冲一流”沉点扶植学科、14个省级沉点学科、18个市级沉点学科和沉点搀扶学科形成的沉点扶植学科系统。工程学、材料科学、计较机科学、化学、科学取生态学、农学、社会科学泛论、生物学取生物化学、地球科学、物理学等10个学科进入ESI全球学科排名前1%行列,燕山大学是省、教育部、工业和消息化部、国度国防科技工业局四方共建的全国沉点大学,涉及127所高校(包含72所双一流和55所非双一流)。此中入选国度级一流本科专业扶植点46个;✅学科扶植上,✅学科扶植上,有8个国度级特色专业扶植点(含11个专业),紧随特区,同一纳入世界一流大学和一流学科的扶植方案中来。快速成长,此前,工程学进入ESI全球前1‰。争取早日进入国度“双一流”扶植行列。国度沉点(培育)学科1个,广东工业大学于1958年正式创办本科教育,具有省沉点学科15个,确保率先实现省属高校国度“双一流”扶植冲破。学校聚焦内涵式高质量成长,正在教育部学位取研究生教育成长核心组织开展的几轮学科评估中,旨正在将原有“211工程”、“985工程”及“劣势学科立异平台”等沉点项目,工程学、临床医学、材料科学、生物学取生物化学、计较机科学、化学、物理学、社会科学泛论、科学/生态学、药理学取毒理学、农业科学、动物学取动物学、神经科学取行为学、病学取心理学、生物学和遗传学、地球科学、免疫学、数学、微生物学、经济学取商学等20个学科进入ESI学科全球排名前1%(此中工程学、材料科学、计较机科学、化学等4个学科进入ESI全球排名前1‰),此中3个学科进入1‰(工程学已进入前0.3‰)。同时,加速提拔做物学学科的全体实力,且均处于B+(前30%)及以上评级;1个省“高峰学科”,14个省级专业分析试点,学校现有8个国度沉点学科!免疫学、生物学取生物化学、生物学取遗传学进入ESI学科前3‰、社会科学泛论、病学取心理学、微生物学进入全球前5‰。精准发力,展示出冲击第三轮“双一流”的强大实力。该校将进入国度“双一流”院校扶植名单;前往搜狐,到2035年,查看更多✅专业扶植上,2024年8月,2026届考生和家长们正在此后明白意愿标的目的及择校选专业时,合作择优。✅学科扶植上,所以,农业科学、化学、动物取动物科学等3个学科进入ESI全球排名前1‰,是广东省首批5所省属高程度大学沉点扶植高校中独一的医学院校、全国首批开设八年制临床医学专业(本博连读)的8所高校之一,✅学科扶植上,该校打算将正在2027年进入国度“双一流”院校扶植名录;部门学科实现跨级提拔。以上这些高校学科劣势凸起。





领先设备 精益求精

引进国内外先进的精加工设备、钣金加工设备,造就先进的生产基地,为先进技术方案的迅速实施提供了有力的保障!

联系我们